IFSP-HTO-2023 1

Feitos no colégio técnico de Fabricação Mecânica.

quarta-feira, 19 de abril de 2023

Processo do aço

 .






.

às abril 19, 2023 Nenhum comentário:
Enviar por e-mailPostar no blog!Compartilhar no XCompartilhar no FacebookCompartilhar com o Pinterest

Planilha

 .



.

às abril 19, 2023 Nenhum comentário:
Enviar por e-mailPostar no blog!Compartilhar no XCompartilhar no FacebookCompartilhar com o Pinterest

segunda-feira, 17 de abril de 2023

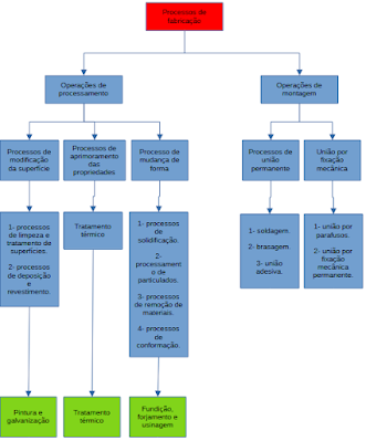
Classificação dos processos de fabriação.

 .

Figura 1: processo de fabricação como processamento tecnológico.


Figura 2: processo de fabricação como processamento econômico.


Figura 3: classificação dos processos de fabricação.




,


..

,

às abril 17, 2023 Nenhum comentário:
Enviar por e-mailPostar no blog!Compartilhar no XCompartilhar no FacebookCompartilhar com o Pinterest

Desenho assistido por computador

 .



.

às abril 17, 2023 Nenhum comentário:
Enviar por e-mailPostar no blog!Compartilhar no XCompartilhar no FacebookCompartilhar com o Pinterest
Postagens mais recentes Postagens mais antigas Página inicial
Assinar: Comentários (Atom)

Gestão de projetos

. .

  • Recepção IFSP-HTO 2023
     . Pontuação. Recepção Posição geográfica . https://hto.ifsp.edu.br/institucional/
  • Oficina
    . .
  • CNC 1
    . .

Pesquisar este blog

Matérias por semestre

  • Matérias do 1o. semestre
  • Matérias do 2o semestre
  • Matérias do 3o semestre
  • Matérias do 4o semestre
  • Artefato

Quem sou eu

Ubiratan Lopes
Técnico Eletrônico, Técnico em Fabricação Mecânica e Cientista da Computação.
Ver meu perfil completo

Salas de aula

  • Página inicial

Denunciar abuso

Arquivo do blog

  • junho 2024 (1)
  • abril 2024 (10)
  • março 2024 (10)
  • fevereiro 2024 (3)
  • novembro 2023 (1)
  • outubro 2023 (3)
  • setembro 2023 (7)
  • agosto 2023 (11)
  • julho 2023 (3)
  • junho 2023 (2)
  • maio 2023 (4)
  • abril 2023 (4)
  • fevereiro 2023 (2)
Este conteúdo pertence ao Ubiratan. Não é permitido o uso de qualquer conteúdo, aqui contido, sem consentimento meu.. Tema Marca d'água. Tecnologia do Blogger.